近日,南方科技大学机械与能源工程系副教授胡程志课题组联合香港科技大学顾红日助理教授在机器人辅助非标记细胞内线粒体活检领域取得新进展,相关成果以“Label-free robotic mitochondrial biopsy”为题发表于学术期刊 Science Advances。

图1 纳米探针加工过程与功能表征
线粒体作为细胞内的“能量工厂”,在细胞功能和疾病机制中扮演着关键角色。传统的线粒体活检通常依赖于荧光标记,不仅易造成光损伤和细胞毒性,还会干扰后续生物学分析。此外,现有细胞内操作技术在精准度、微创性及操作效率方面仍面临诸多挑战。

图2 自动化细胞内线粒体检测与操作
研究团队成功研发了一种新型自动化多功能纳米探针平台,能够在活细胞内实现高时空分辨率的无标记线粒体提取。该纳米探针集成了两个可独立控制的纳米电极,可实时监测线粒体代谢所产生的活性氧/活性氮(ROS/RNS),从而精确定位目标线粒体,利用介电泳力(DEP)完成线粒体的捕获、操控与提取。
该技术的主要优势包括:多功能集成:同一纳米探针兼具传感器与执行器功能,既能检测线粒体,又可实现其捕获与提取;无标记检测:无需荧光标记,有效避免了光损伤与细胞毒性,为后续多种生物分析提供了便利;高时空分辨率:作为传感器时,时间分辨率达1 kHz,空间分辨率为1 μm;作为执行器时,空间分辨率为1.8 μm;低侵入性:纳米探针采用小尺寸尖端设计,结合精准的机器人控制,使细胞操作侵入性极低,细胞存活率高达96%。
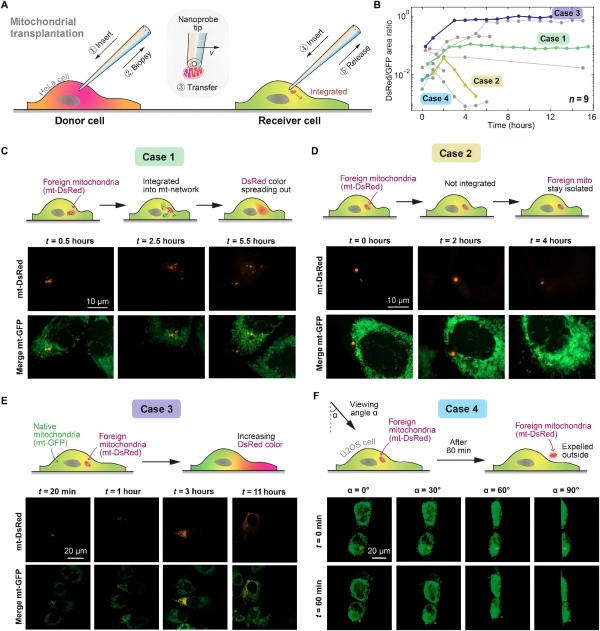
研究团队进一步利用该技术实现了线粒体的细胞间移植,并观察到移植后的线粒体能成功融入受体细胞的线粒体网络。这一成果不仅为探索线粒体功能及相关疾病机制提供了有力工具,也为单细胞手术与细胞治疗开辟了新的技术路径。

图3 活细胞间线粒体转移
南方科技大学机械与能源工程系博士生马艳梅与香港城市大学联合培养博士生胡伟康为论文第一作者,胡程志与顾红日为论文共同通讯作者,南方科技大学为论文第一单位。该研究获得了国家重点研发计划、国家自然科学基金、深圳市科技创新委员会等项目的资助。
论文链接:https://www.science.org/doi/10.1126/sciadv.adx4289
内容来源于南科大官网https://newshub.sustech.edu.cn/html/202510/46948.html